您的位置:首页 > 财经评论 >

财经评论

拿下252亿光伏EPC大单的中来股份,离“春天”还有多远?

受平价时代以及碳中和大潮地催化,动辄百亿级的投资或签约,在光伏领域不断涌现。近日,醉心于资本运作的中来股份(300393 SZ),也亮出一

发布时间: 2021-05-08 20:13
财经评论   2021-05-08 20:13
财经评论

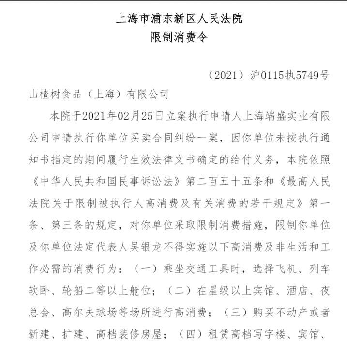
未按期履行给付义务 崔永元参股公司被限制消费

  近日,崔永元参股的山楂树食品(上海)有限公司(下称山楂树食品)新增一则限制消费令,限制高消费对象为该公司及其法定代表人吴银龙。  

发布时间: 2021-05-08 19:04
财经评论   2021-05-08 19:04

消费扩容提质 消费金融公司为扩大内需提供动力

  开门七件事,柴米油盐酱醋茶。  无论是搞经济还是发展生产,唯一目的就是满足人民群众的生活消费需求。  随着疫情得到进一步控制,

发布时间: 2021-05-08 19:02
财经评论   2021-05-08 19:02
财经评论

国家邮政局:2020年中国快递发展指数1259.1 同比提高26.1%

5月8日讯 国家邮政局发布2020年中国快递发展指数报告。报告显示,2020年,面对严峻复杂的国际形势和新冠肺炎疫情的严重冲击,中国快递市场

发布时间: 2021-05-08 19:02
财经评论   2021-05-08 19:02
财经评论

“金河生物世界第一”?金河生物旗下一公司因违反广告法遭罚2万元

信用中国(重庆)网站5月7日公示的一则行政处罚信息显示,金河牧星(重庆)生物科技有限公司(以下简称金河牧星)因违反《中华人民共和国广告法》

发布时间: 2021-05-08 19:02
财经评论   2021-05-08 19:02

华为关联公司公开“车辆热管理系统”相关专利 可降低热管理系统成本

东方财经网5月8日讯,天眼查App显示,近日,华为技术有限公司公开车辆热管理系统、驱动装置和电动汽车专利,公开号为CN112770924A。该专利

发布时间: 2021-05-08 14:17
财经评论   2021-05-08 14:17

首条环保全自动黑滑石煅烧设备建成投产

由我国企业自行研发设计制造的首条全环保、全自动黑滑石煅烧隧道窑近日在江西省上饶市正式建成投产。黑滑石作为大量应用于陶瓷、医药、航天

发布时间: 2021-05-08 14:17
财经评论   2021-05-08 14:17

iPhone12需求强劲 郑州富士康1月三次提高装配线新员工奖金

东方财经网5月8日讯,据蓝鲸财经消息,昨日,富士康位于郑州的工厂最近提高了装配线上新员工的奖金。据富士康负责iPhone生产的综合数码产品

发布时间: 2021-05-08 14:17
财经评论   2021-05-08 14:17

默克尔:德国实现碳中和从2050年提前至2045年

东方财经网讯,5月6日,在第十二届彼得斯堡气候对话视频会议的开幕致辞中,德国总理默克尔宣布,德国将加快完成减排目标,2030年温室气体排

发布时间: 2021-05-08 11:58
财经评论   2021-05-08 11:58
财经评论

炸锅了!高瓴资本募资超1000亿元 基金经理:这个市场不缺钱!

牛年以来的市场震荡使得公私募发行均有所降温,不过对于头部机构来说,资金热情似乎依旧火热。据业内人士透露,高瓴资本即将完成最新一轮融

发布时间: 2021-05-08 11:57
财经评论   2021-05-08 11:57

前4月进出口总值同比增长28.5%——外贸延续稳中向好态势

我国外贸延续一季度稳中向好态势,进出口继续保持两位数增长。海关总署5月7日发布的数据显示,今年前4个月,我国进出口总值11 62万亿元,同

发布时间: 2021-05-08 11:57
财经评论   2021-05-08 11:57

小鹏汽车:本公司在中国的充电站网络扩大至1140个充电站

5月7日,小鹏汽车表示,公司在中国的充电站网络扩大至1140个充电站,覆盖164个城市,计划2021年拓展至200个城市。 最新修筑的13个充电站分

发布时间: 2021-05-07 23:59
财经评论   2021-05-07 23:59
财经评论

滴滴网约车回应“抽成”问题:虚心接受批评,持续推进公开透明

5月7日讯,据滴滴出行方面消息,滴滴出行今日发布了滴滴网约车公司CEO、司机生态发展委员会主任孙枢署名的滴滴网约车关于抽成的说明,解答

发布时间: 2021-05-07 23:58
财经评论   2021-05-07 23:58

企业名称侵权,饿了吗被饿了么申请限高消费

东方财经网5月7日讯,据天眼查App显示,北京御膳房主食厨房有限公司新增一则限制消费令,限制消费对象为该公司及其法定代表人单立军。据限

发布时间: 2021-05-07 22:17
财经评论   2021-05-07 22:17

北京集中供地:29宗挂牌地块均已获得报价 合计总价已达1066.63亿

根据出让计划,北京首批集中供地将于5月8日迎来正式出让。据观点地产新媒体获悉,北京首批集中供地共30宗,其中房山区长阳镇04街区FS10-010

发布时间: 2021-05-07 22:15
财经评论   2021-05-07 22:15

特斯拉回应追尾货车事故:在等调查结果 还不了解情况

5月7日,对于有报道称广东一特斯拉追尾货车,轿车驾驶人当场死亡一事,特斯拉相关人士回应记者称,现在也在等待调查结果,还不了解具体情况

发布时间: 2021-05-07 21:28
财经评论   2021-05-07 21:28

为什么特斯拉蔚来小鹏都在318川藏线建充电站?

4月30日,小鹏汽车宣布,小鹏超充正式打通318国道川藏段,全线包含1个超充站和12个目的地充电站启动运营。《中国汽车画报》注意到,这是半

发布时间: 2021-05-07 21:24
财经评论   2021-05-07 21:24

车企人事变动频繁 是躁动还是真实需求?

5月7日,有消息称,福特中国电动车事业部首席运营官朱江今日正式离职,其下一站很有可能是小米汽车。而就在刚刚过去的5月6日,长安福特官方

发布时间: 2021-05-07 21:24
财经评论   2021-05-07 21:24

股份受让方成立不足俩月 鞍重股份收函:对价资金咋付?

  对于鞍重股份第三大股东拟转让7 06%公司股份一事,鞍重股份7日公告称收到深交所关注函。  5月6日,鞍重股份及相关信息披露义务人披露

发布时间: 2021-05-07 17:37
财经评论   2021-05-07 17:37

中欧基金:估值修复与风格再均衡

  【事件】  财报季后股指受到估值切换影响,市场出现较大分歧。受其影响,部分成长板块跌幅较大,创业板指下跌3 46%,沪深300指数下跌

发布时间: 2021-05-07 17:36
财经评论   2021-05-07 17:36