随着影响25万亿元银行理财市场的销售新规正式施行,陆续有银行理财子公司针对理财销售文件作出调整并在业绩比较基准方面增加提示性描述及测算依据。6月28日,北京商报记者调查发现,调整后的银行业机构针对业绩比较基准的展示方式仍然“五花八门”,也有不少银行尚处于观望状态,暂未按新规要求进行调整。但不可否认的是,监管打破“刚兑”的意图十分明显,理财销售新规的实施将进一步考验银行投资者教育能力及投资者理财水平。
银行开启调整
为了进一步规范理财产品营销模式,防止变相宣传预期收益率,今年5月27日,银保监会公布《理财公司理财产品销售管理暂行办法》(以下简称《办法》),自6月27日起实施,过渡期6个月。
随着理财销售新规的正式实施,银行及理财子公司逐渐由一个月前的观望状态,转而开始针对理财销售方式作出优化调整。
例如,工银理财6月25日发布的一则调整理财产品销售文件通知显示,为落实《办法》的要求,自公告之日起,该公司将对理财产品销售文件进行补充修订,包括但不限于:理财产品投资协议书、销售(代理销售)协议书、理财产品说明书、风险揭示书、投资者权益须知等文件。
交银理财则在理财销售新规实施前夕公示了更细致的调整情况:该公司于6月28日对其管理的某产品理财产品合同进行多项调整,具体包括了在风险揭示书后、产品说明书前新增“理财产品投资协议书”; 在产品说明部分的“产品概况和基本信息”“投资运作”条款中增加对业绩比较基准的提示性描述;在理财产品投资协议书中增加客户信息保护的相关条款等。
值得一提的是,理财销售新规中,市场讨论度最高的便是对于“业绩比较基准”提出的禁止性规定,银行及理财子公司如何调整备受关注。
业绩比较基准,是一个面向未来的投资指标,是银行根据产品往期业绩表现,或同类型产品历史业绩,而计算出来的投资者可能获得的预估收益。
《办法》明确“不得使用未说明选择原因、测算依据或计算方法的业绩比较基准,单独或突出使用绝对数值、区间数值展示业绩比较基准” ;同时明确“不得宣传理财产品预期收益率”。
某国有银行投资人士对北京商报记者表示,目前该行已经按照区间或者相对业绩基准的方式展示基准,并且提供了测算依据,整体的整改压力不大。
业绩比较基准“众生相”
因为监管对于理财产品“业绩比较基准”如何确定及展示暂无统一规定,目前市场上各家银行及理财子公司针对业绩比较基准的展示方式“五花八门”。
图说:工银理财、信银理财、招商银行产品业绩比较基准展现情况
北京商报记者调查发现,银行及理财子公司调整后的业绩比较基准展示方式具体分为以下三种情况:
一是,仍是在销售界面“业绩比较基准”一栏中显示出绝对数值或区间数值,但是做出了提示。比如工商银行在业绩比较基准旁添加警示标识提示:“本产品业绩基准为投资管理人结合历史经验和当前市场环境对该产品策略可达到业绩的预估,不构成对该产品未来任何的收益承诺。”
二是在产品说明书中显示业绩比较基准的测算依据。如信银理财的一款“业绩比较基准”为3.7%的产品,其说明书中显示,业绩比较基准测算依据:该产品重点投资于信用债等资产,根据当前市场环境,可获取的合意资产收益率平均在4.15%左右。同时根据流动性管理需求和监管要求配置不低于5%的高流动性资产。综合来看,扣除相关税费成本后投资者可获得收益率的中枢预计在3.7%左右。
三是,采用近7日年化收益率、近1月年化收益率、成立以来年化收益率等方式直观展示收益率,同时显示出测算依据。比如招商银行某理财产品显示成立以来年化收益4.22%,并给出了相应测算公式。
专家:建议参考公募基金展示
谈及目前银行理财产品收益情况的众多展示方式,资深金融监管政策专家周毅钦对北京商报记者指出,理财销售新规并非是要求理财公司不能使用“绝对数值、区间数值展示业绩比较基准”,而是这种简单直观的表达方式,本质上都没有讲清楚业绩基准的选择原因、测算依据或计算方法,这是各家理财子公司必须在短期内进行调整的。如果要继续使用“绝对数值、区间数值”的展示方式,必须拿出有信服力的测算依据。“当然,个人不建议使用这种区间或者数值的展示方式,因为市场始终是在波动的,用单一数值去匡算一个未来存在波动的结果,本身在逻辑上就是不合理的。建议参考公募基金,使用加权指数的方式来展示。”周毅钦如是说。
看懂研究院高级研究员卜振兴同样表示,建议参照公募基金的方式,采用的是相对收益的方式,或者采用区间收益等方式,但是要有清晰的计算方式。
北京商报记者注意到,已有银行理财子公司在展业过程中参照公募基金的思路划定了“业绩比较基准”。

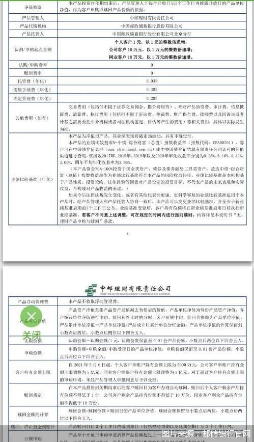
例如中邮理财的某产品在产品说明书中显示,本产品的业绩比较基准N=中债-综合财富(总值)指数收益率。该指数2017年、2018年、2019年、2020年年化收益率分别为0.28%、8.16%、4.42%、3%,四年平均年化收益率为3.96%。
部分银行仍在观望
值得一提的是,在北京商报记者调查过程中发现,也有不少银行仍处于观望状态,目前暂未按新规要求进行调整,比如有银行仍在业绩比较基准一项中单独显示出绝对数值或区间数值;有银行虽然在业绩比较基准旁添加警示标识提示,但未在产品销售界面及产品说明书中展示业绩比较基准的具体测算方式等。北京地区某银行人士也对记者表示,新规以来,该行过往产品业绩比较基准展示方式尚未有任何的调整变化。
业内人士指出,无论新发产品还是存续产品均需要对标理财销售新规进行调整,不过这一过程尚存在许多难点。
卜振兴表示,目前银行理财产品存量产品规模较大,同时客户接受程度较低。新规设定了6个月的整改期,后面是需要逐步调整的。
“有些理财产品只是完成表面上的净值化转型,但是测算方式还没有完善;此外,使用单一或区间数值展示业绩比较基准迎合了投资者喜好,有些机构担心复杂的业绩比较基准展现方式不容易被投资者理解。”融360大数据研究院分析师刘银平如是说。
周毅钦进一步指出,业绩基准是面向客户最直观最重要的营销展示,牵一发而动全身,因此银行方面仍然非常慎重对待,不会贸然突击进行业绩基准表达方式的调整。当前银行主要的问题在于存在比较浓重的观望情绪,越早调整的银行可能会面临客户的不理解而流失,因此在这种囚徒困境博弈下,最终不少银行都会拖到最后一刻才不得不做调整。
考验投资者理财水平
为吸引投资者,市场上一直存在变相宣传收益率、误导投资者行为的问题。而从“预期收益率”到“业绩比较基准”再到“不得单独或突出使用绝对数值、区间数值展示业绩比较基准”,监管在理财产品销售宣传方面打破“刚兑”的意图十分明显。理财销售新规的实施进一步考验银行投资者教育能力及投资者理财水平。
对于在投资者教育方面拟采取的措施,广发银行北京分行产品经理张莹对北京商报记者表示,对于此次《办法》的发布和执行,尤其是其中理财销售“业绩比较基准”的最新表述方式,广大客户肯定会经历一个认知和熟悉的过程。因此在下一步的工作中,该行将会按照上级监管机关和总行的相关部署,利用社区宣传活动、行内海报折页,以及微信公众号等渠道积极开展对于《理财公司理财产品销售管理暂行办法》的普惠金融宣传。
刘银平指出,理财产品净值化转型之后,对投资者的理财水平和风险防范意识要求更高,投资者需要能看懂理财产品说明书,尤其是一些关键性的说明,包括风险等级、投资对象、业绩比较基准、手续费、期限/开放期等。