您的位置:首页 > 金融理财 >

投保25元最高仅赔88元:羊毛党已退出 盛极一时的航延险即将退场?

2021-07-21 15:52:00 来源:21世纪经济报道

雷雨季节,航班延误已经成为“出差达人”的“家常便饭”。但是,曾经受到热捧的航空延误险在市面上已是寥寥无几,多数“羊毛党”已无利可图。

21世纪经济报道保险课题组本期选取支付宝APP上众安在线财产保险股份有限公司承保的“国内航班延误险”和“国际航班延误险”,以及航旅纵横APP上天安财产保险股份有限公司承保的“航班延误险热销版”,进行专项测评。

航班取消导致的延误是否保障?

通常而言,在航班延误险中,延误时间以起飞时间为准,指被保险人计划搭乘航班的原定起飞时间与该航班实际起飞时间的时间差。

众安在线的国内航班延误险最早生效时间为投保成功后的次日凌晨,这意味着对于当日航班,不可投保;众安在线的国际航班延误险最早生效时间为投保后的第三日零时;天安财险的航班延误险热销版生效时间最迟不晚于被保险人计划搭乘的航班起飞前24小时。

众安在线的国内航延险延误30-60分钟赔付6元,延误60-120分钟赔付16元,延误120分钟赔付66元;以上赔付可累计,最高赔付88元;保费为25元。众安在线的国际航班延误险延误180分钟及以上赔付300元;保费为38元。

天安财险的航班延误险热销款10元款,起飞延误10分钟-4小时(含),起赔1元,每增加延误10分钟(含)增加赔付1元;起飞延误4-6小时(含),累计赔付50元;起飞延误6小时以上,累计赔付100元;最高赔偿限额100元为限。

天安财险的航班延误险热销款28元款,起飞延误10分钟-4小时(含),起赔5元,每增加延误10分钟增加赔付2元;起飞延误4-6小时(含),累计赔付200元;起飞延误6小时以上,累计赔付400元;最高赔偿限额400元为限。

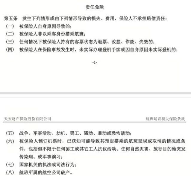
在理赔服务上,航班延误险要求真实乘机,航班达到延误赔偿标准即可触发理赔,但亦列明除外责任。例如,众安在线的“国内航班延误险”和“国际航班延误险”责任免除包括:被保险人非以乘客身份搭乘航班;被保险人在保险事故发生时,未实际办理登机手续或因自身原因未实际登机的;被保险人预定的航班于预订起飞时间前已经被宣告取消的;被保险人预订机票时,已获知可能导致其预订搭乘的航班延误或取消的情况或条件,包括但不限于一些情况。天安财险的“航班延误险热销版”大抵相同。

 

 

(图为众安在线的“国内航班延误险”和“国际航班延误险”责任免除条款)

 

 

(图为天安财险的“航班延误险热销版”责任免除条款)

此外,众安在线的“国内航班延误险”和“国际航班延误险”保险条款的保险责任中表示:“投保人可选择投保以下一项或全部保险保障。发生保险事故后,保险人在投保的保障范围及对应的保险金额内承担保险责任:(一)航班延误,(二)航班取消。如投保人投保上述两项保障的,则保险人按航班的最终状态给予赔付。如同时涉及两项保障内容的,则保险人按保险金额较高的一项予以赔付。”其中,在航班取消中表示:“被保险人搭乘保险合同载明的航班发生如下情形的,保险人按保险合同的约定给付保险金:1、航班在预定起飞时间后宣布取消的;2、被保险人实际搭乘的航班在起飞后发生返航或备降的。”

不过,在支付宝上,众安在线的“国内航班延误险”的宣传页面有“航班取消不在承保范围内”的提示。

天安财险的“航班延误险热销版”保险责任中的“航班取消/返航/备降”表述为:“在保险期间内,被保险人原计划搭乘的航班在预定起飞时间后被宣布取消的或者搭乘的航班在起飞后返航或备降的,保险人按保险合同的约定给付保险金。”

但对于该产品,航旅纵横上有“航班取消将自动为您退保。航空公司调整计划起飞时间、航班经停、航班抵达延误、航班取消、返航、备降导致的延误不在本产品保障范围内,不予赔付”的提示。

但在一些保险业内人士看来,这些规定并不矛盾。“通常以保险条款为准,再看保障责任和特约,特约是针对某些渠道进行的一些补充。”某财险公司人士称。

另一位保险业内人士表示:“大部分取消都在起飞前通知,可能是默认。”

另一位财险公司非车险人士表示:“页面的提示通常是倾向于更明确告知用户产品和核心卖点或者风险点。”

航延险纷纷退场启示录

与此前相比,航空延误险的保险条款并无过多变化,但对于其中一些条款始终存在不同声音。

例如,北京嘉翰律师事务所合伙人蒋艾莉对21世纪经济报道保险课题组表示,以乘机作为责任前提的确有保险公司自身的考量,但发生航班延误时,被保险人面临多种选择:继续等待起飞、退票且改乘其他航班、退票且取消行程。以乘机作为责任前提,在被保险人作出其他选择时,虽然被保险人已因航班延误造成损失,但这部分损失无法获得理赔。此外,如果航班被取消,这个乘机前提也成了无法实现的要求。

蒋艾莉表示,部分航空延误险将“被保险人在预订航班或投保时就已经知道或合理推断应该知道可能发生保险单载明的时间或更长时间延误的情形的”,列为免责条款之一,这也值得商榷。保险合同是一种射幸合同,保险产品承保的风险是否发生应存在不确定性。除非被保险人在预订航班时就明确知道航班延误一定会发生,否则只要航班延误的发生具有不确定性,即符合保险原理。

但保险公司的顾虑和慎重有其自身考量。过去一段时间,“航班延误骗保”案件时有发生。实际上,保险公司在航空延误险上的创新,反而令自己压力不小,以至于纷纷退场或改变策略。

究其原因,慧择副总裁宋号盛对21世纪经济报道保险课题组表示,一是赔付率高。二是定额给付的赔付方式让部分不法分子有利可图,易引发风险;部分售票平台、旅行社、航空公司等内部相关工作人员,能提前查到和预知航班延误情况,引发道德风险恶意投保。三是赔付风险难以控制。保险公司无法获得全面航班延误数据,雷雨恶劣天气的高频延误季节投保量大于低频延误季节投保量,导致难以控制赔付风险。

某财险公司非车险人士对21世纪经济报道保险课题组表示,目前,市面上的航空延误险主要存在亏损问题。保险公司普遍认为,这类产品要在场景中与票搭售,而不能单独售卖。目前,部分平台的航空延误险都有理赔代金券的情况出现,是平台自主推出的类似“运营活动”的理赔方式。此前就有的航空延误、航空意外组合险,风险是可控的。

宋号盛指出,在航空延误险的策略上,慧择的选择是用更加清晰的数字化交易流程设计进行风险识别。例如,将产品方案组合设计、产品搭配销售:将航班延误险产品进行组合方案设计,结合旅行意外、航空意外等保障进行组合搭配销售。从用户需求和体验出发,增加增值服务,比如,正在洽谈引进一款“航意+增值服务(航延权益服务包)”的组合型产品,将延误作为增值服务的启动条件,当客户搭乘的航班发生延误,客户会获得专属的增值服务(如提供机场贵宾厅的增值服务)。

航空延误险亦为保险行业留下了宝贵的启示和教训,并不是所有的风险均适合通过保险机制转嫁。

宋号盛坦言,在启示上,保险公司应重视保险科技的投入,搭建数字化保险生态作业平台,通过自身的算法及大数据识别风险,结合掌握航班运营数据的三方平台数据,进一步提升承保风控能力和理赔服务能力;在运营方面,可通过组合搭配和季节性销售策略提高保险产品抗风险能力。在教训上,保险产品的设计需要关注道德风险,应用科技手段识别风险、降低风险;产品运营能力需要加强,运营流程应更完善,避免漏洞存在,提升风控和理赔能力。

值得一提的是,运用数字手段提升保险行业风险控制水平已经是大势所趋。2021年3月,银保监会发布《关于做好2021年大数据反保险欺诈工作的通知》及《大数据反保险欺诈手册》(2021版);2021年5月,中国保险行业协会下发《关于召开中国保险行业协会反保险欺诈专业委员会委员大会通讯会议的通知》,正式启动反保险欺诈专业委员会常务委员换届工作,并酝酿出台三年工作规划(2021-2023年)等。

栏目导读

抄底原油通道"被堵"?工行连续1周暂停部分账户做多

  国际原油价格暴跌之下,捡便宜货的抄底投资者开始进场,却发现此前数种做多途径已被暂停。  由于抄底者众多,多只原油主题基金限制大

发布时间: 2020-03-20 14:11
金融理财   2020-03-20 14:11

星钻拍卖跑路的背后:惊现专业“维稳”团队产业链

  3月3日,证券时报整版报道《星钻拍卖暂停运营20万投资者或损失过百亿》(详见本报3月3日A5版),简而言之,就是一个自称做众筹拍卖的平台

发布时间: 2020-03-20 14:13
金融理财   2020-03-20 14:13

女性理财调查:近五成疫情后要“攒钱”

  新冠肺炎疫情发生后,我看到许多企业爆出现金流紧张的新闻,又听说有认识的朋友被降薪,太扎心了!在北京一家培训机构做老师的李萌说,

发布时间: 2020-03-20 14:14
金融理财   2020-03-20 14:14

金价回调也是买点?机构预测:很快就能创新高!

  美联储隔夜意外紧急降息50个基点,但未能消除市场对经济的担忧情绪,美国三大股市暴跌,金价因此出现暴涨逾3%,一度接近1650美元。美联

发布时间: 2020-03-20 14:16
金融理财   2020-03-20 14:16

一图透视六大行年报:工行最会“赚钱” 建行最“大方”

大行日均赚31亿。工行资产规模突破30万亿大关,五大行房贷增速放缓。

发布时间: 2020-04-07 11:43
金融理财   2020-04-07 11:43