您的位置:首页 > 金融理财 >

金融理财

阳光保险多措并举推进老年金融服务“零距离”

阳光保险多措并举 推进老年人金融服务“零距离”

发布时间: 2021-09-26 17:28
金融理财   2021-09-26 17:28

人银中贵金库引领保管箱租赁界“平民价格”新趋势

  随着经济的发展、人民生活水平的不断提高,大家手中的宝贝越来越多,如何安全、可靠地存放这些宝贝渐渐成为难题。  事实上,在发达国

发布时间: 2021-09-26 15:57
金融理财   2021-09-26 15:57

民营银行的突围之路在哪里?

民营银行突围之路在何方?

发布时间: 2021-09-24 16:32
金融理财   2021-09-24 16:32

今日南翔通跨境资金流动将更加均衡

南向通今日上线 跨境资本流动将更均衡

发布时间: 2021-09-24 16:31
金融理财   2021-09-24 16:31

重拾市场信心 大买基金公募

重拾市场信心 公募基金大举自购

发布时间: 2021-09-24 16:30
金融理财   2021-09-24 16:30

首批5个FOF-LOF产品获批

首批五只FOF-LOF产品获批

发布时间: 2021-09-24 16:29
金融理财   2021-09-24 16:29

ETF发行陷入“怪圈”:数量不断创新高 迷你基金扎堆

ETF发行陷“怪圈”:数量不断创新高 迷你基金丛生

发布时间: 2021-09-24 16:28
金融理财   2021-09-24 16:28

公共养老金FOF限额发行的头部产品年化收益率超过10%

公募养老FOF限额发行 头部产品年化回报超10%

发布时间: 2021-09-24 16:27
金融理财   2021-09-24 16:27
金融理财

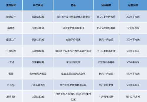
这段历史值得我们去回顾,记商业地产近些年是这样在玩主题街区

  笔者受普林斯特联合商学院(UNCP)之邀共同研究主题商业街区的历史演变课题,研究后发现这是段值得我们去回顾的商业地产发展里程。近几年

发布时间: 2021-09-24 11:20
金融理财   2021-09-24 11:20

华夏永润打造立体收藏新样本

华夏永润打造固收+新样本

发布时间: 2021-09-23 17:40
金融理财   2021-09-23 17:40

又一外资私募巨头来到瑞联景春进入中国市场

又一外资私募巨头来了 锐联景淳进军中国市场

发布时间: 2021-09-23 17:39
金融理财   2021-09-23 17:39
金融理财

2021友邦青年足球训练营北京站圆满落幕北京“青年超星”冉冉玫瑰

2021友邦保险青少年足球训练营北京站圆满结束 京城“少年超级星”冉冉升起

发布时间: 2021-09-23 17:38
金融理财   2021-09-23 17:38

8月五大保险公司寿险业务分化外资机构趁机换仓换股

五大险企8月份寿险业务分化 外资机构择机调仓换股

发布时间: 2021-09-23 17:37
金融理财   2021-09-23 17:37

脸| TEDA宏利卸任董事长兼总经理付国庆

面孔|泰达宏利董事长离任 总经理傅国庆代任

发布时间: 2021-09-23 17:36
金融理财   2021-09-23 17:36
金融理财

持续突破万亿的两市交易背后公、私戏曝光

两市成交持续破万亿的背后 公私募打法曝光

发布时间: 2021-09-23 17:35
金融理财   2021-09-23 17:35
金融理财

万亿资本退场后,政策红利推动了更多实体零售开始资本化

  根据东方财富Choice的数据,今年以来,市值蒸发TOP20公司总计蒸发市值已经达到14 25万亿。截至2021年8月20日,腾讯控股、阿里巴巴、贵

发布时间: 2021-09-23 09:03
金融理财   2021-09-23 09:03

ATM“高光”褪去 自助设备加速智能化转型

ATM“高光”渐褪 自助设备加速智能化改造

发布时间: 2021-09-22 16:31
金融理财   2021-09-22 16:31

河南保险业预计亏损124.32亿元 保险在灾后经济补偿中越来越重要

河南保险业预计承担损失124 32亿 保险在灾后经济补偿中越来越重要

发布时间: 2021-09-22 16:30
金融理财   2021-09-22 16:30

河南暴雨保险行业预计亏损124.32亿元 违约金77.4亿元

河南暴雨保险业预计承担损失124 32亿元 已决赔款77 4亿元

发布时间: 2021-09-22 16:29
金融理财   2021-09-22 16:29

车险综合改革年报:“让利”旨在触达财险公司或面临业务转型

金融报道 | 车险综改周年报:“让利”目标达成 财险公司或面临业务转型

发布时间: 2021-09-22 16:28
金融理财   2021-09-22 16:28